
為深入貫徹落實十九屆五中全會精神,全面總結“十三五”石油和化工行業綠色發展成績,深入分析目前行業環境保護、安全生產面臨的形勢和挑戰,探索“十四五”時期行業綠色轉型發展戰略和方向,充分交流分享綠色發展的典型經驗和綠色化工先進技術,中國石油和化學工業聯合會定于2020年12月6-8日在海口舉辦2020年石油和化工行業綠色發展大會。
本屆大會以“綠色低碳清潔高效和諧共生”為主題,將發布并表彰2020年度石油和化工行業綠色制造示范名單,邀請政府有關部門領導及院士專家解讀國家最新安全環保政策、國家和行業“十四五”綠色轉型發展趨勢,邀請國內外重點石化企業交流分享綠色發展、安全環保管理經驗。
大會將設置五個專題論壇:
1、綠色化工論壇:主要圍繞國家綠色制造政策措施、綠色工藝技術及裝備、清潔生產與資源高效利用、清潔能源與低碳循環發展等議題開展交流研討;
2、綠色標準化論壇:主要圍繞石化行業綠色制造標準體系、有毒有害物質限量、涂料膠黏劑VOCs限量強制性標準、資源綜合利用產品標準、綠色制造評價標準等進行解讀與研討;
3、安全風險防控論壇:主要圍繞危化品與危化工藝政策措施、工藝安全技術與裝備、過程安全管控、安全生產信息化、責任關懷實踐等議題進行交流研討;
4、土壤污染防控論壇:主要圍繞危化品搬遷改造政策要求、土壤污染防控法規標準、土壤污染隱患排查與自行監測、土壤修復技術裝備等進行政策解讀和案例分享;
5、環境治理論壇:主要圍繞石化行業績效分級、環境守法與信息披露、危險廢物管理、國際公約履約、高濃度難降解廢水與VOCs治理等進行政策解讀與技術交流。
一、會議時間、地點
會議時間:2020年12月6~8日,12月6日全天報到。會議地點:海口鴻洲埃德瑞皇家園林酒店(地址:海口鴻洲埃德瑞皇家園林酒店,電話:0898-65818888)
二、會議組織架構
主辦單位:中國石油和化學工業聯合會協辦單位:國際化學品制造商協會中國安全生產科學研究院承辦單位:中國化工環保協會中國石化聯合會責任關懷工作委員會中國石化聯合會標準化工作委員會支持單位:海南省生態環境廳
三、參會人員
有關政府部門領導;石油和化工行業綠色制造示范單位代表;中央大型企業集團、重點石化化工企業、外資企業、化工園區代表;有關專業協會、各地行辦及地方協會代表;環保專家、科研院所及技術裝備單位代表;新聞媒體代表。
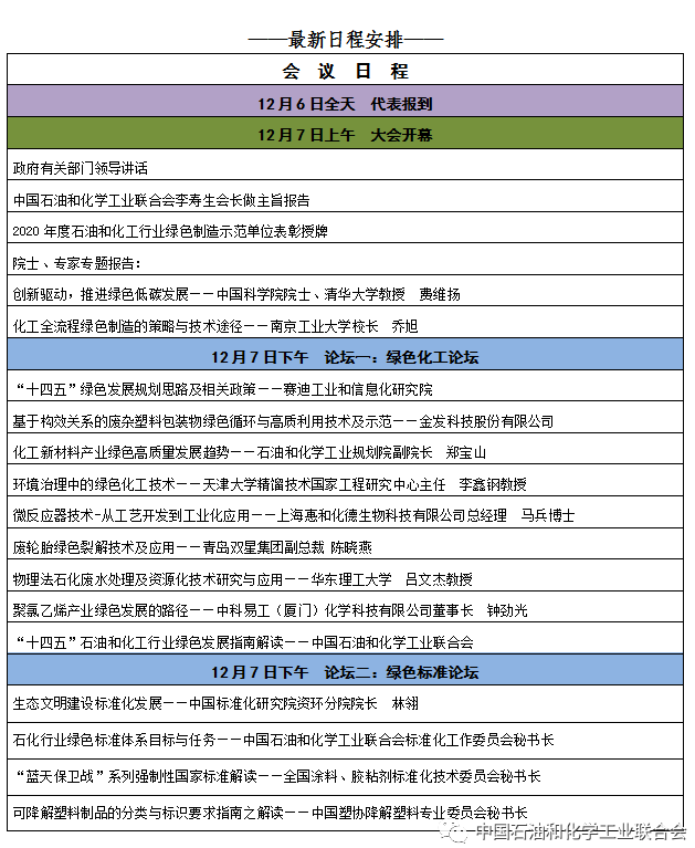
四、會議日程



五、會務組
周波:010-84885436,15210250479
吳剛:010-84885718,13161148254
李威:010-84885597,15210834552
楊建海:010-84885505,13621171399
傳真:010-84885227,郵箱:hb_cpcif@163.com

分享好友


