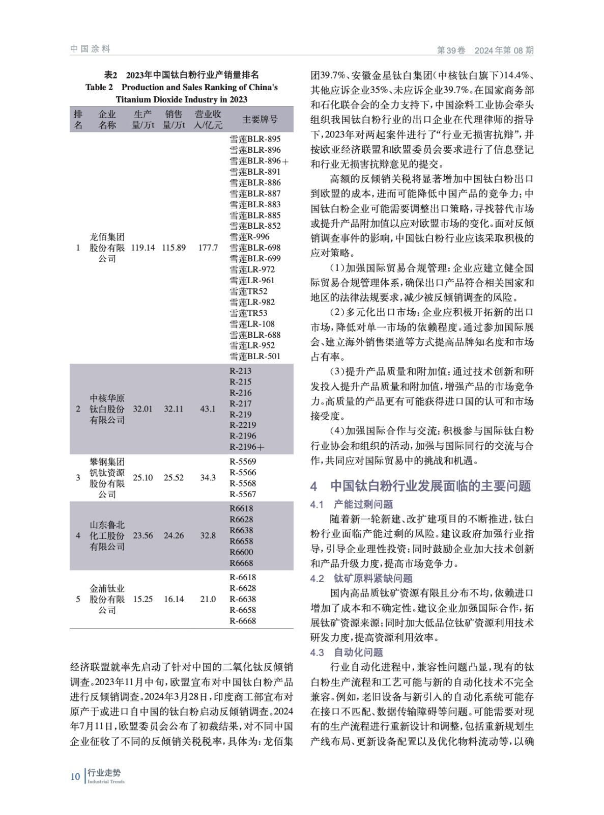
2023年中國鈦白粉行業經濟運行分析報告
摘要:對2023年中國鈦白粉行業的經濟運行情況進行了詳細分析,涵蓋了生產、需求、競爭格局、政策環境以及技術發展等多個方面。通過對行業數據和市場趨勢的深入研究,揭示了當前鈦白粉行業面臨的挑戰與機遇,并提出了針對性的建議,以期促進行業的可持續健康發展。
本文系作者@楊雯雯,陳 鋼,齊祥昭 授權中國涂料網發表,并經中國涂料網編輯,未經允許不得轉載,如需轉載請聯系chinacoatingnet@vip.163.com







